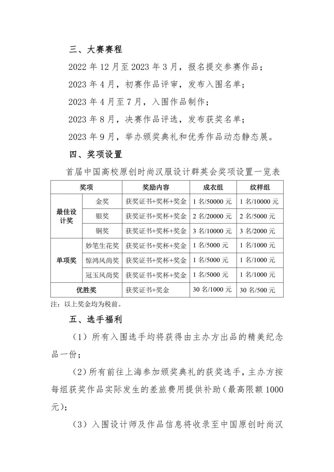
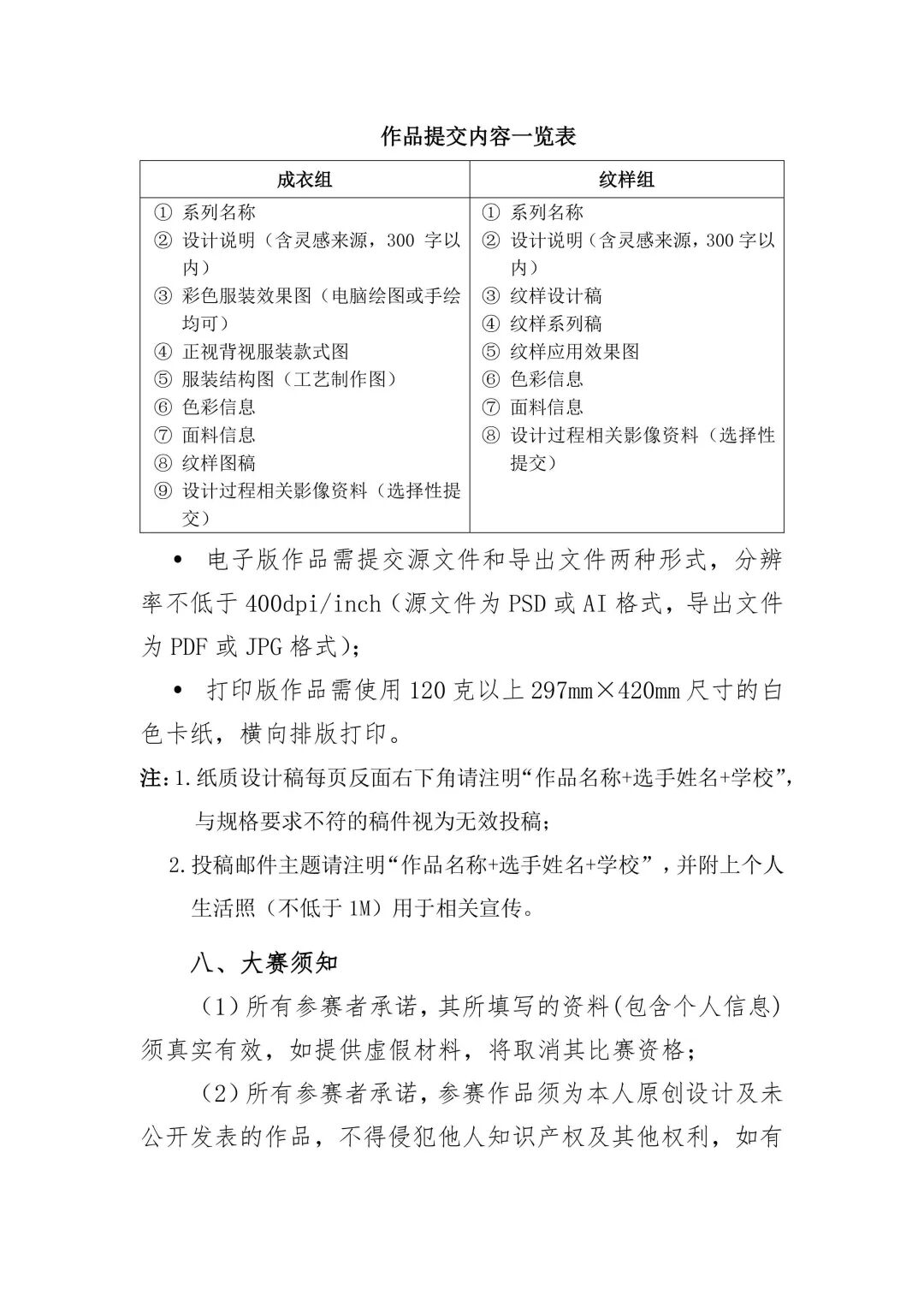
最新文章2023-04-29 征稿启示|首届中国高校原创时尚汉服设计群英会(成衣、纹样设计)(截止2023年3月) 本文来自微信公众号“时尚海绵”(ID:SHISHANGHAIMIAN)。大作社经授权转载,该文观点仅代表作者本人,大作社平台仅提供信息存储空间服务。 TAGS: 赛事活动 相关文章英赫日报 | 李宁 × 空…米兰时装周的异星来客,用结…米兰“MoLo”移动与物流…西班牙艺术家 Juan d…把小鸟画成美少女,她弃医从…这些鸡蛋包装不只是有趣,设…国产文具又炸了!晨光再造“…七点资讯 |《更衣人偶坠入…AlphaDraw筑绘通「…秦始皇的黑,是你不懂的黑。