△题图来源:yinjispace.com
dop设计(ID:dopdesign)
作者丨疆莱
编辑丨岩芽
直播预约
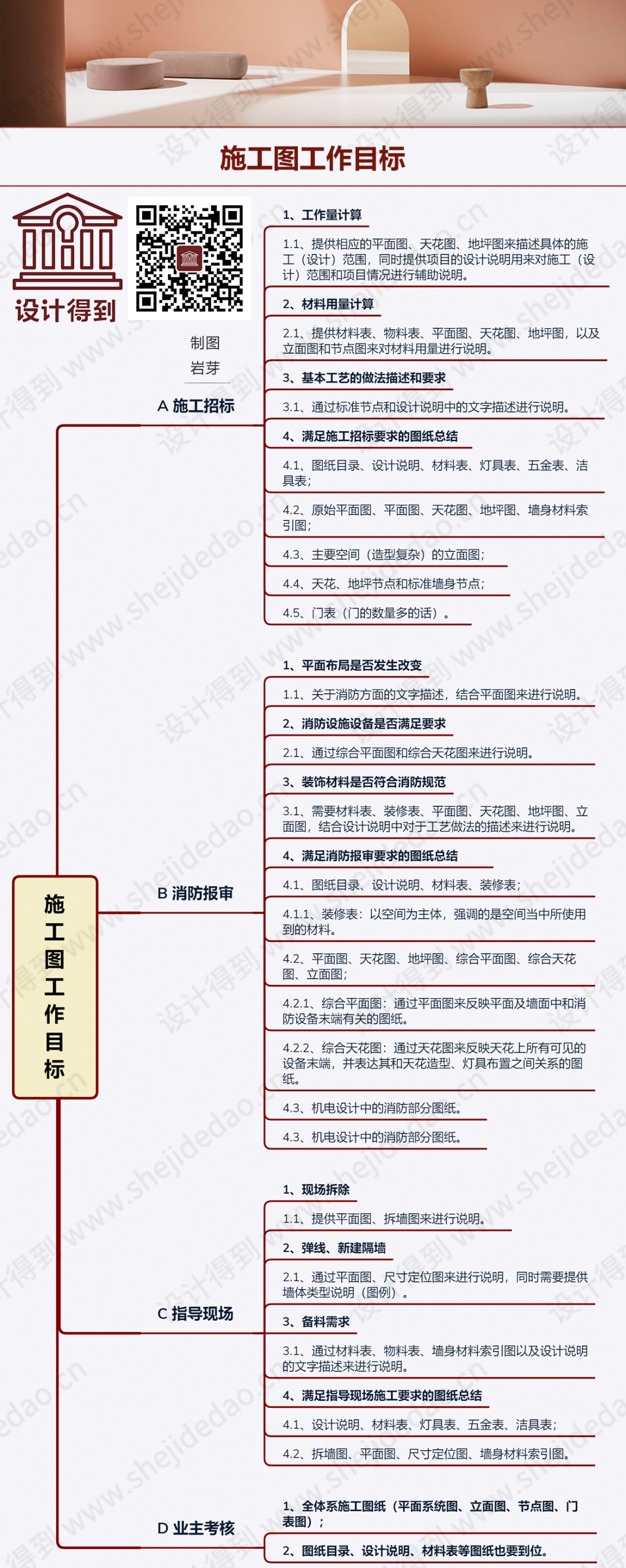
在所有的工作进程中,不管是正在进行的还是即将进行的,都必须要有一个工作目标和节点,保证工作进程中一切进展顺利,制定的工作目标不合理,就会像下面故事中的老王一样崩溃:
接到一个新的餐厅施工项目的老王,按照自己设想的工作进程,分时间制定了所有工作节点的施工图完成进程,但是中间业主要求提前出相关图纸,保证工人施工。
后面又因为未进行消防报审,紧急赶制消防报审所需图纸(且不知道需要提供哪些内容);接着又因为定电梯厂家需要电梯轿厢图纸,再次进行工作计划变动......一系列操作下来,距离完成日期越近,工作又忙又乱。
相信很多设计师也面临过这些情况,之所以会发生这些情况,主要原因如下:
1、忽略项目过程中容易被前置的工作目标;
2、容易因计划进行变动的工作目标,实质的核心需求内容;
3、工作目标时间安排,没有留出变动工作目标的花费时间。
而上面3个问题的产生原因,都是那些被前置出来的工作目标,下面小编就带大家找出工作中容易被前置的这些工作节点(以dop设计项目中情况进行分析):
01.
www.shejidedao.cn
装饰预算,施工招标
对于施工招标来说,最理想的状况是能拿到最终完整的施工图纸,因为图纸的详细程度往往决定了施工方报价的准确性。
但业主总希望能快点、再快点,所以经常你听到的声音就是:图纸可以不要太全,能做预算能招标就行,有什么遗漏的后面再增补。
那么根据招标的核心需求,我们最低限度需要提供以下内容:
1、工作量计算
招标图必须能够满足施工方对于工作量的判断。
那么我们就需要提供相应的平面图、天花图、地坪图来描述具体的施工(设计)范围,同时提供项目的设计说明用来对施工(设计)范围和项目情况进行辅助说明。
△来源:behance.net
2、材料用量计算
招标图需要体现出,项目中都用了什么装饰材料,什么样的洁具和设备,都用在了哪些地方,数量和面积是多少?以此来计算施工成本。
为了满足这些需求,我们需要提供材料表、物料表、平面图、天花图、地坪图,以及立面图和节点图来对材料用量进行说明。
3、基本工艺的做法描述和要求
招标图当中需要体现一些基本工艺的做法,从而方便计算成本。
对于这方面的需求,我们是通过标准节点和设计说明中的文字描述来进行说明的。
△来源:porcelanosa-usa.com
4、满足施工招标要求的图纸总结
总结下来,对于一套基本满足招标要求的图纸,我们需要提供以下内容:
a、图纸目录、设计说明、材料表、灯具表、五金表、洁具表;
b、原始平面图、平面图、天花图、地坪图、墙身材料索引图;
c、主要空间(造型复杂)的立面图;
d、天花、地坪节点和标准墙身节点;
e、门表(门的数量多的话)。
PS:这里需要对「墙身材料索引图」做一个说明,墙身材料索引图顾名思义,主要是以体现墙面材料为主的平面图,主要适用于当立面图不全时,对立面图所用装饰材料进行说明的一种表达方式。
这种方式的优、缺点在于:
① 优点:能通过一张平面图就可以大致将立面所使用到的材料说明清楚。
② 缺点:对于较为复杂的立面造型来说缺乏说服力,所以它更多起到的是一种补充说明的作用。
△墙身材料索引图
按照dop的项目情况来说,基本这些内容就够招标代理公司忙活一阵了,如果还有什么细节问题,可以通过交底和电话的形式进行沟通解决。
02.
www.shejidedao.cn
消防报审
消防报审工作的前置,主要是在项目实施时,尤其是中小型项目。
业主也不确定是否需要走消防报审的程序,因为各个地方的标准并不明确,本想打个擦边球,却突然发现必须报审,搞的设计方措手不及。
△来源:behance.net
PS:按照住建部令第18号《建筑工程施工许可管理办法》第二条二款规定:工程投资额在30万元以下或者建筑面积在300平方米以下的建筑工程,可以不申请办理施工许可证。
那么根据消防报审的要求,我们所提交的报审资料需要体现以下3个方面内容:
1、平面布局是否发生改变
判断原建筑的使用功能是否改变,原有布局是否改变,以及防火分区、疏散通道、消防楼梯的疏散距离是否改变了。
这些内容需要通过设计说明中关于消防方面的文字描述,结合平面图来进行说明。
2、消防设施设备是否满足要求
确定防火卷帘、消火栓、防火门的位置数量是否符合新平面的要求,喷淋、烟感、疏散指示是否符合新平面的要求。
这些内容需要通过综合平面图和综合天花图来进行说明。
△来源:behance.net
项目:THE HIDDEN私人住宅
3、装饰材料是否符合消防规范
需要判断天、地、墙各部位所使用的的装饰材料和基层材料的耐火等级是否符合消防规范。
这种情况下,需要材料表、装修表、平面图、天花图、地坪图、立面图,结合设计说明中对于工艺做法的描述来进行说明。
4、满足消防报审要求的图纸总结
为了满足以上3个方面的需求,一套消防报审图纸需要提供以下内容:
a、图纸目录、设计说明、材料表、装修表;
b、平面图、天花图、地坪图、综合平面图、综合天花图、立面图;
c、机电设计中的消防部分图纸(应急照明及疏散指示平面图、配电箱系统图、消防喷淋平面图、火灾自动报警系统平面图、灭火器布置图、消防防排烟系统平面图、暖通平面图)。
PS:
① 装修表
装修表主要是,通过文字和表格的形式,对一个空间的天、地、墙6个面所使用的材料进行说明。
它与材料表最大的区别在于,所表达的主体有所不同,材料表是以材料为主体,强调的是材料本身在不同空间的运用;而装修表是以空间为主体,强调的是空间当中所使用到的材料。
在实际运用当中,装修表非常适合体现设计简单,并且需要大批量重复表达相同设计方案的空间。例如,学校教室和医院病房等空间。
△装修表
② 综合平面图
综合平面图是,通过平面图来反映平面及墙面中和消防设备末端有关的图纸。图中主要包括:疏散指示、紧急出口、手动报警、应急照明等内容。
△综合平面图
△局部放大
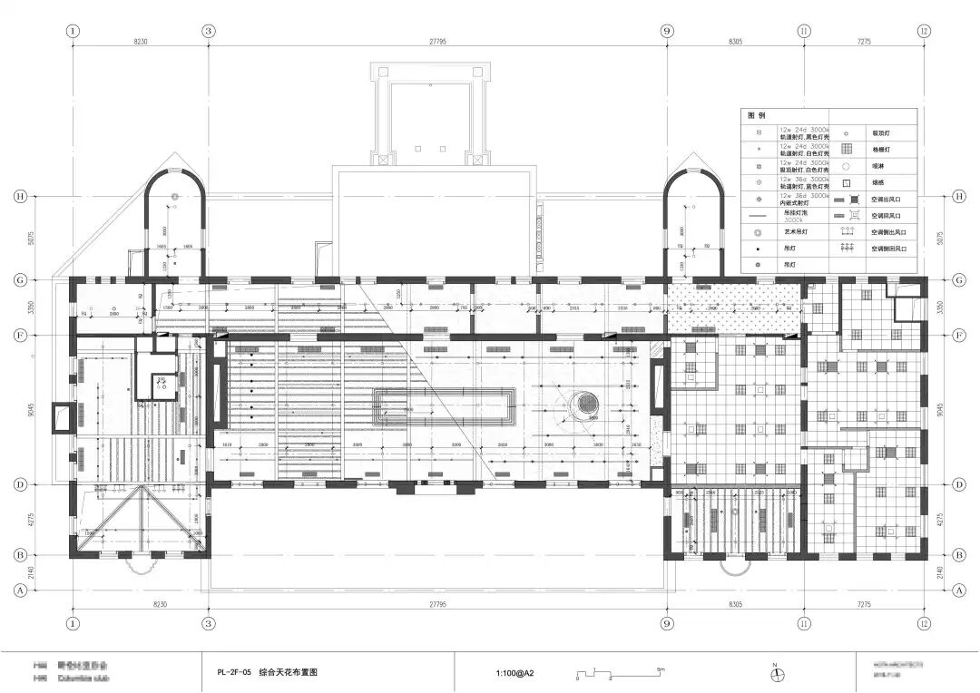
③ 综合天花图
综合天花图主要是,通过天花图来反映天花上所有可见的设备末端,并表达其和天花造型、灯具布置之间关系的图纸。
图中主要包括:喷淋、烟感、广播、空调风口、检修口等内容。
△综合天花图
最后有一点需要注意:
各个地区对于消防报审的要求并不统一,这种不统一不光是指各地方对图纸数量和图纸内容要求的不统一,还包括送审形式的不统一,有的地区需要蓝图送审,有的地区则需要电子送审。
所以在工作中大家需要根据当地的实际情况,来确定具体的提交形式和提交内容。
03.
www.shejidedao.cn
指导现场施工
指导现场的施工,本就是施工图的一个主要目标,这里所指的依然是业主等不及全部施工图完成,就想要提前启动施工的情况。
这种情况在中小型项目中很常见,前文中提到老王做的餐厅,免租期只有2个月,越快营业对业主来说就越省钱。
△来源:thedenizenco.com
为了指导施工方前期现场施工,我们需要满足施工方以下3个方面的需求:
1、现场拆除
一般施工方进场第一件事就是根据方案,核对哪些地方需要拆除。那么我们需要提供平面图、拆墙图来进行说明。
2、弹线、新建隔墙
当现场拆除完毕后,需要进行弹线复核方案,并建立隔墙。
这时我们需要通过平面图、尺寸定位图来进行说明,同时需要提供墙体类型说明(图例),比如墙体是砖墙还是轻钢龙骨墙。
△来源:behance.net
项目:DY公寓
3、备料需求
为了保证项目的施工进度,施工方需要提前进行装饰材料、基层材料的数量计算及订购。这些我们可以通过材料表、物料表、墙身材料索引图以及设计说明的文字描述来进行说明。
4、满足指导现场施工要求的图纸总结
为满足现场施工前置的需求,指导现场施工,我们一般会优先提供的图纸包括:
a、设计说明、材料表、灯具表、五金表、洁具表;
b、拆墙图、平面图、尺寸定位图、墙身材料索引图。
项目前期提供这些图纸,应该可以满足业主提前开工的基本需要。
04.
www.shejidedao.cn
配合业主的考核节点
这种情况比较特殊,中小型项目中一般不会遇到,这里还是拿dop设计的过往案例进行说明。
在和开发商合作的项目中,开发商对于旗下的各个条线员工有着苛刻的评分体系,其中最核心的一条标准就是时间节点。
△来源:dezignark.com
设计:ArtPartner Architects
项目:咖喱公寓
到了这个时间节点必须要完成要求的工作,是完全不讲理由的,如果没能完成,轻则绩效受损,严重的可能直接会被开除。
这就导致很多时候,开发商的设计管理人员虽然知道实际的工作计划已经严重滞后(当然是非设计原因造成的),但是由于考核节点的关系,会和设计方协商能否先提交一份图纸,以满足集团内部考核的需要。
△来源:behance.net
为了双方接下来的合作能够顺利,这种要求我们一般无法拒绝。如果基于这种情况考虑,我们所提供的图纸,体系必须完整,图纸张数尽量要多,具体内容应该包括:
a、全体系施工图纸(平面系统图、立面图、节点图、门表图);
b、图纸目录、设计说明、材料表等图纸也要到位。
图纸的质量和细节可以有所妥协,因为这套图纸的目的已经发生了改变,直白点说就是面子工程。
小结.
www.shejidedao.cn
好了,以上这就是dop设计在项目中,经常会被业主前置的一些小目标。这些目标并没有一个前后顺序,它们的出现都是根据项目本身的情况而定。
所以希望今天所讲的内容,能帮你预判到可能突发的前置目标(干扰目标),当真的遇到这些突发情况时,你也能从容应对。
对于更多在施工图项目中发生的问题,这里小编推荐你可以去《dop室内施工图项目流程管控》中寻找答案~
△长按扫码进入课程学习~
最后,导图总结本文内容~
△长按保存,欢迎分享~
△文中部分图片来源网络,如有侵权联系小编删除!
设计得到4周年庆典
www.shejidedao.cn
戳下方视频
了解设计得到4周年庆活动规则参与活动
有机会1元秒杀专业书籍
更可以免费抽ipad pro
华为6代手环等7重豪礼~
↓↓↓
点击下方卡片关注我们
和百万设计师一起共同进步
-End-
欢迎转发文章到朋友圈
小伙伴们点击“阅读原文”
即可掌握施工图项目全流程
↓↓↓
本文来自微信公众号“dop设计”(ID:dopdesign)。大作社经授权转载,该文观点仅代表作者本人,大作社平台仅提供信息存储空间服务。










