/「虚谷無界·設計現場」第二十二届白金创意国际大赛获奖作品选登—B4.字体设计

「虚谷無界·設計現場」第二十二届白金创意国际大赛获奖作品选登—B4.字体设计

白金创意国际大学生平面设计大赛由中国美术学院与浙江省美术家协会共同主办,自2000年创办至今,已成功举办22届,始终致力于为新生代设计力量创造优质、多元、国际的交流平台,年轻的准设计师们也同样以无比的热情与无畏的精神投入到竞赛当中,尽情释放自己的激情与才华。第二十二届白金创意国际大学生平面设计大赛,于2021年10月22日22时正式启动,历时66天,截止至2021年12月27日24时。
本届白金创意大赛聚集15位海内外知名设计师参与评选,先后开展了4轮的严格审核,完成了包含主题设计竞赛单以及自由主题设计竞赛单元在内,共计10项类别的评选工作。最终在众多优秀的投稿作品中选拔出476件获奖作品。



>> 自由主题竞赛单元——B4.字体设计类别共产生36件获奖作品。金奖1名、银奖1名、铜奖2名,优秀奖12名、入围奖20名。>>






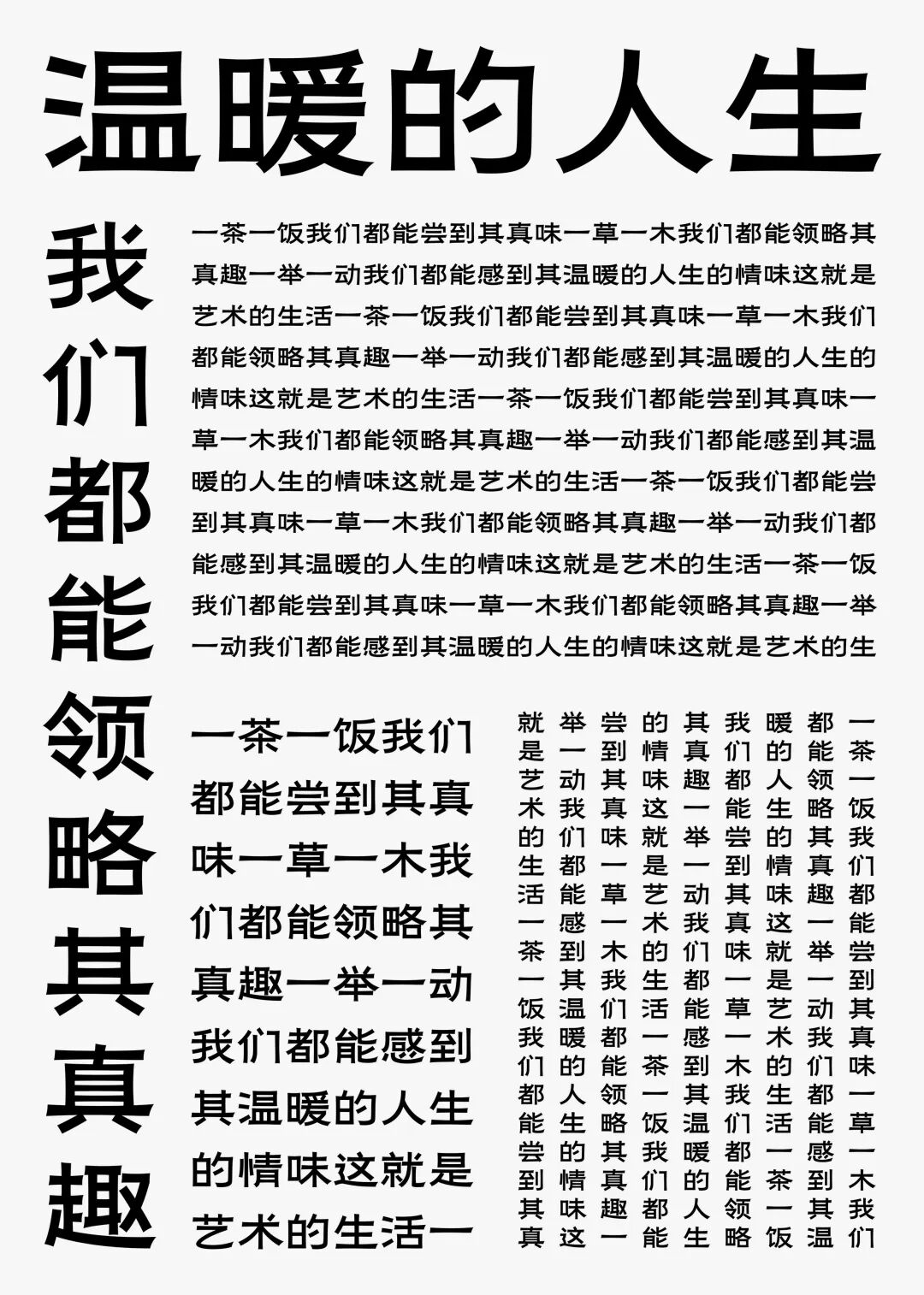
折笔叔同体

作者: 刘康  |  导师: 林国胜

 
院校:  杭州师范大学
Shutong Font 
Designer: Liu Kang  |  Adviser: Lin Guosheng
School: Hangzhou Normal University



弘一法师李叔同晚年的书法作品被称为“弘一体”,字体偏于狭长,用笔较轻、较慢,章法空间十分疏朗。在设计“折笔叔同体”的过程中,提取其字体的结体和笔法特征,结构上保留“松”的姿态,并加以夸张处理,笔形上采用现代简练的硬线条,与“弘一体”所呈现的“圆融”、“不见棱角”形成鲜明对比。

The calligraphy works of Master Hongyi Li Shutong in his later years are called "Hongyi font", which is narrow and long, and his strokes are relatively light and slow, and the space of the writing is very sparse. In the process of designing "Shutong font", the structure and brushstroke characteristics of the font were extracted, with its "loose" posture retained in the structure, and then exaggeration in design was adopted. Besides, modern stroke style of conciseness and hard lines was adopted, which is in marked contrast with the "roundness" and "no edges and corners" presented in "Hongyi font". 

网格怪物

作者: 戴奕伟  |  导师: 林涛 

 
院校:  同济大学
The Monster
Designer: Dai Yiwei  |  Adviser: Lin Tao
School: Tongji University





这套字体诞生于一个网格填充游戏,作为造字工具的网格由圆形和正方形组合而成。字体的生成保留了网格,拥有三个字宽和两种风格。

This is a typeface filled with grids, which is a combination of circles and squares. It is a font family with three widths and two styles. The generation of the font keeps the grid, which can form different textures during typesetting.

佛山和气楷

作者: 周泳彤、李承骏、周浩荣  |  导师: 郑旭君 

 
院校:  广州美术学院
Foshan Kind Calligraphy 
Designer: Zhou Yongtong / Li Chengjun / Zhou Haorong 
Adviser: Zheng Xujun
School: Guangzhou Academy of Fine Arts 










<<  滑动查看下一张图片 >>

作为一款具现代感的标题型字体,佛山和气楷是以佛山写字师傅李海先生的行楷风格手写字作为结构取势的参考,以佛山咏春的一招一式来具象化成一笔一画的视觉设计。透过武术与书法、现代设计方法与新科技手段的结合,在数位化时代来重现逝去的武林风气。

As a modern title font, Foshan Kind Calligraphy is based on the hand-written style of Mr. Li Hai, a writing master in Foshan, as a reference for structural potential, and the visual design of the stroke-by-stroke is visualized by every move of Foshan Wing Chun. Through the combination of martial arts and calligraphy, modern design methods and new technologies, the lost spirit of martial arts is revived in the digital age.
「灵符」字体设计

作者: 王颢珏  |  导师: 佐贺一朗

 
院校: 多摩美术学院
Font Design of Chinese Traditional Charm
Designer: Wang Haojue  |  Adviser: Saga Ichiro
School: Tama Art University





<<  滑动查看下一张图片 >>



字体的灵感来源于童年时玩过的“一笔画图”,造型上与中国传统“符咒”画法相结合,突出汉字本身的连笔笔势的柔美,同时在起笔与转折等处也融入了尖锐的笔形。整体造型上,确定“以画御字”的设计思路,既保留了文字必要的辨识度,又将一些笔划与连笔草书相结合,删繁就简,让整体视觉同时具备灵动柔美与醒目简洁之感。在文字的结构上特意突出中文汉字的“方正”的特点,通过变性与适当拉伸的手法将每个字体扩充与正方形网格内,使整体视觉更为统一。

The font is inspired by the "one-stroke drawing" I played in my childhood. The style is combined with the traditional Chinese "charm" drawing method to highlight the softness and beauty of the combined strokes of Chinese characters. At the same time, sharp strokes are also integrated into the starting strokes and turning points. In terms of the overall shape, the design idea of "drawing to rule characters" is determined, which not only retains the necessary identification of characters, but also combines some strokes with cursive script to simplify the complex, so that the overall vision has a sense of flexibility, softness and striking simplicity." In the structure of the text, the "square" characteristics of Chinese characters are deliberately highlighted, and each font is expanded into a square grid by means of denaturalization and appropriate stretching, so as to make the overall vision more unified.



汉字时空
作者: 彭旖茵、何秋盈  |  导师: 田博、黄启帆、史春生 

 
院校:  广州美术学院
Time and Space of Chinese Character
Designer: Peng Yiyin / He Qiuying  
Adviser: Tian Bo / Huang Qifan / Shi Chunsheng
School: Guangzhou Academy of Fine Arts 








<<  滑动查看下一张图片 >>

流雲体

作者: 李艺洋 
院校:  兰州财经大学
LiuYun Ultra Black Font 
Designer: Li Yiyang
School: Lanzhou University of Finance and Economics 



High Hope

作者: 贾明煜  |  导师: 林涛 

 
院校:  上海视觉艺术学院
High Hope
Designer: Jia Mingyi  |  Adviser: Lin Tao
School: Shanghai         Institute of Visual Arts 





<<  滑动查看下一张图片 >>

鸾凰

作者: 李艺洋 
院校:  兰州财经大学
Luan Huang Font 
Designer: Li Yiyang
School: Lanzhou University of Finance and Economics 




<<  滑动查看下一张图片 >>

西文可变字体KOIE Master™

作者: 蒙世凯  |  导师: 王绍强 

 
院校:  广州美术学院
KOIE Maser™ Variable Font
Designer: Meng Shikai  |  Adviser: Wang Shaoqiang
School: Guangzhou Academy of Fine Arts 






<<  滑动查看下一张图片 >>


会意体

作者: 陈水清 
院校:  广州美术学院
Inspiration 
Designer: Chen Shuiqing 
School: Guangzhou Academy of Fine Arts




<<  滑动查看下一张图片 >>

MIRROR TYPE

作者: 冉书蔓  |  导师: 林涛 

 
院校: 伦敦传媒学院
MIRROR TYPE
Designer: Ran Shuman  |  Adviser: Lin Tao
School: London College of Communication 



关于长城诗词探索研究

作者: 刘志鹏  |  导师: 赵猛 

 
院校: 河北地质大学
Exploration and Research on Great Wall Poetry 

Designer: Liu Zhipeng |  Adviser: Zhao Meng

School: Hebei GEO University



编织体-字体设计

作者: 胡梓睿、宋杰、齐程  |  导师: 林国胜 

 
院校: 杭州师范大学
Braid - Font Design 
Designer: Hu Zirui / Song Jie / Qi Cheng  
Adviser: Lin Guosheng
School: Hangzhou Normal University 




<<  滑动查看下一张图片 >>



潮鸣体-字体研究设计

作者: 殷湘程、卢健文  |  导师: 石建航 

 
院校:  中国美术学院
Chaoming Typeface 
Designer: Yin Xiangcheng / Lu Jianwen  |  Adviser: Shi Jianhang
School: China Academy of Art




<<  滑动查看下一张图片 >>






醉雨西湖-字体设计

作者: 胡梓睿、魏埰艺、宋杰  |  导师: 沈菲、朱占忠 

 
院校:  杭州师范大学
Drunk Rain West Lake - Font Design 
Designer: Hu Zirui / Wei Caiyi / Song Jie 
Adviser: Sheng Fei / Zhu Zhanzhong
School: Hangzhou Normal University 



澳楷

作者: 周建敏  |  导师: 黄光辉 

 
院校: 澳门科技大学
MACAO KAI
Designer: Zhou Jianmin  |  Adviser: Huang Guanghui
School: Macau University of Science and Technology 




九九消寒字体设计

作者: 张子威、陈杰  |  导师: 魏欣、贺贝若 

 
院校:  武汉纺织大学
JiuJiuXiaoHan — Typeface Design
Designer: Zhang Ziwei / Chen Jie
Adviser: Wei Xin / He Beiruo
School: Wuhan Textile University



矛盾的可能-二十四节气字体设计

作者: 陈良宇  |  导师: 林国胜

 
院校:  杭州师范大学
The Possibility of Contradiction 
Designer: Chen Liangyu  |  Adviser: Lin Guosheng
School: Hangzhou Normal University 




<<  滑动查看下一张图片 >>



“亦行体”可变字体家族设计

作者: 毛珮璇  |  导师: 赵建东 

 
院校: 四川美术学院
Variable Font Family Design of Yixing Style 

Designer: Mao Peixuan  |  Adviser: Zhao Jiandong

School: Sichuan Fine Arts Institute 





<<  滑动查看下一张图片 >>



陕西省渭南下邽镇品牌字体设计

作者: 刘世珂  |  导师: 李瑾、吴林桦、高平平 

 
院校: 西安美术学院
Brand Font Design of Xiagui Town, Weinan City, Shanxi Province 

Designer: Liu Shike
Adviser: Li Jin / Wu Linhua / Gao Pingping

School: Xi’an Academy of Fine Arts 






<<  滑动查看下一张图片 >>






24 节气

作者: 陈晓如 

 
院校:  广州美术学院
24 Solar Terms
Designer: Chen Xiaoru  
School: Guangzhou Academy of Fine Arts





<<  滑动查看下一张图片 >>




文字怪兽

作者: 胡文馨  |  导师: 王强 

 
院校:  869设计学校
Character Monster 
Designer: Hu Wenxin  |  Adviser: Wang Qiang
School: 869 School of Design




本真体

作者: 陈水清
院校: 广州美术学院
Benzhen Typeface
Designer: Chen Shuiqing
School: Guangzhou Academy of Fine Arts








楚地鸟篆意简体字

作者: 侯嘉祺  |  导师: 陈滢竹、杨林青  

 
院校: 四川美术学院


Chu Bird Seal Meaning Simplified Characters 

Designer: Hou Jiaqi  |  Adviser: Chen Yingzhu / Yang Linqing

School: Sichuan Fine Arts Institute











仰韶鱼纹字体设计

作者: 经典  |  导师: 何方    

 
院校: 南京艺术学院
The Typeface Design of Yangshao Fish Pattern 

Designer: Jing Dian  |  Adviser: He Fang
School: Nanjing University of the Arts



青铜典丽体

作者: 徐国淞  |  导师: 崔俊峰 

 
院校:  郑州大学
Cultured and Beautiful Bronze Font
Designer: Xu Guosong  |  Adviser: Cui Junfeng
School: Zhengzhou University




弘一楷宋

作者: 谢锦豪  |  导师: 左佐 

 
院校:  广东海洋大学寸金学院
Hongyi Kaisong
Designer: Xie Jinhao  |  Adviser: Zuo Zuo
School: Zhanjiang University of Science and Technology 




<<  滑动查看下一张图片 >>



长相思

作者: 吴展华  |  导师: 沈菲

 
院校:  杭州师范大学


Eternal Love
Designer: Wu Zhanhua  |  Adviser: Shen Fei
School: Hangzhou Normal University










城建壮楷

作者: 李妙瑶  |  导师: 李佛君

 
院校:  广州城建职业学院


CHENGJIAN - ZHUANG KAI


Designer: Li Miaoyao  |  Adviser: Li Fojun
School: GuangZhou City Construction College








真草体

作者: 胡顺洪  |  导师: 谭勇 

 


院校:  四川美术学院


Grassland Cursive Script


Designer: Hu Shunhong  |  Adviser: Tan Yong
School: Sichuan Fine Arts Institute










隶风婉黑

作者: 马浩轩  |  导师: 倪建林 

 
院校:  南京师范大学


Li Feng Wan Boldface


Designer: Ma Haoxuan  |  Adviser: Ni Jianlin

School: Nanjing Normal University









鼓浪屿历史文化陈列馆字体设计

作者: 陈奕婷  |  导师: 张文化   

 
院校: 厦门大学


The Font Design of Kulangsu History and Culture Exhibition Hall 

Designer: Chen Yiting  |  Adviser: Zhang Wenhua

School: Xiamen University












本文来自微信公众号“虚谷無界设计现场”(ID:gh_e3e512985dec)。大作社经授权转载,该文观点仅代表作者本人,大作社平台仅提供信息存储空间服务。