唐王×红马丨无内容 不营销 — 唐王品牌内容营销篇
来源 | 红马品牌-新商业时代品牌专家 北京
项目名称 : 唐王品牌系统化品牌管理
客 户 : 陕西唐王天洋制药
服务类型:企业战略咨询、品牌管理全案、品牌文化系统、品牌感知与传播系统升级
项目品类:中药制药企业
服务内容:企业内容营销体系、品牌传播体系搭建、企业文化系统建设、企业战略咨询、品牌管理、品牌定位、内容规划与形象系统设计
项目成果:唐王历经三十余年发展至今,逐步走上了品牌化发展的崭新道路,将品牌视为生命,品牌战略也已成为唐王企业发展的第一战略,持续发挥着积极重要的作用。面对唐王品牌管理全案项目,红马成立唐王专项组,围绕唐王整体品牌文化系统建设路径、核心品牌资产、品牌内容营销、品牌感知系统构建等多次开展头脑风暴,从地缘文化、中医历史长河中梳理文化脉络,牟定唐王的”三诚“、”四心”,同时汲取药王孙思邈“仁心文化“、”五元文化“等中医药文化精华,为唐王注入了强有力的精神内核和文化底蕴,也为唐王在品牌架构、管理制度、品牌形象、文化建设等诸多方面提供了有力的支撑。
▃
近年来,医药内容营销趋势不断加强。相信通过红马助力唐王在中医药大健康的医药营销,推动企业在新的营销环境和挑战中,不断创新与进步,伴随当今时代发展趋势,开启“新中药”的营销转型!
红马从色、声、味、法、触五个方面,建立唐王完善、统一、丰富并具有强生长力的唐王品牌知觉系统,系统的建立与生长,必将实现品牌转型的成功,甚至可以说唐王正在建立“新中药”感知体系的全新标准。
唐王展位演绎视频(建议点进去横屏观看)
通过针对医药企业行业活动参展形式现状调研,医药企业主流展位设计类型大致分为现代型(西药品牌、合/外资品牌等)、“传统”型(过于传统的形式,背后可能简单粗暴的无知觉行为)和模板型(跟风,不知所措,无明确风格调性)。
不仅是展位整体布局的效果图展示,在建立完善的规范中,整体的空间布局及各个部分的道具说明,在系统中都进行了详细的尺寸、材质及施工建议说明,有利于从设计到落地的完美展现。
通过唐王自身的品牌调性提炼出抽象云的符号,再融合到展位,把“符号”自内而外贯彻到底。符号可长可短,可高可低,在不同的空间结构自由变换。
将唐小将、王小妮的IP元素,运用到舞台,让大家眼前一亮,从IP的角度把唐王在舞台上的品牌调性拔高。
以及会议中各个载体屏幕的规范说明及互动体验区等方方面面的内容创新展示:
2、从可感知到善沟通
唐王品牌现阶段沟通核心原则:源头驱动、专业升级、方向明确、内容取胜。
回归内容 做减做精
内容既广告!在内容上, 更好无用!要么超好,要么不同 !在内容上,时好无用!时时要好,刻刻不懈!
通过进行各个健康及非健康品牌的视频营销动作分析,发现医药产品必须尤其重视兴趣(生活方式)电商内容建设,兴趣电商(生活方式)内容部和电商部、销售部应协同作战。
1、唐王渠道终端客户IP活动规划
开展中医药文化秦岭主题行,锁定“中医药文化之旅”未来,可以去更多地方,安徽、贵州、云南等,实现从B端客户到消费者终端的传递。
线路一:陕西黄陵国家森林公园。它为国家AAAA级旅游景区,以轩辕皇帝文化艺术为主脉,自然景观資源博大精深。在黄陵国家森林公园中,可以参观养生百药谷,临摹《黄帝颂》,诵读华夏始祖之功绩,感悟黄帝祖先之智慧。
线路二:陕西秦岭药王谷。药王谷风景区位于陕西省太白县鹦鸽镇柴胡山村,是一座自然天成的药物宝库,相传为药王孙思邈在太白山的隐居研修之地。药王形象及历史文化,是唐王文化中的核心渊源,通过药王之旅,加深品牌文化内涵的认知!
2、重新认识“健康讲座”这个事儿
“健康讲座”依然也必然是医药工业企业联合药店进行终端营销的利器,只是需要全面线上化、直播化、有趣化、内容化升级,从形式到内容,颠覆、 创新,互动性、吸引力,带动更多受众关注、参与、互动,进而深度持续的联动连锁,影响目标消费者、稳固扩展渠道关系,开拓营销新市场。
「一起健康,一起 SHOW”」
唐王应打造出围绕“健康讲座3.0”的主题王牌IP活动。IP栏目名称为“一起健康,一起 SHOW”,用微博话题、行业栏目、科普讲座、KOL、新媒体账号IP、视频号直播、私域流量等方式进行全面营销的带动。
通过脱口秀直播方式,把健康领域权威KOL、 大V等,对健康生活进行趣味科普,从而让目标/潜在消费者、终端药店、工业企业等受众人群进行沉浸式互动体验。
通过直播间主持人连麦+邀请行业专家+流量KOL的形式进行健康讲座,破除传统健康讲座面对面聊某一个健康问题的形式,针对年轻人、中年人进行健康连麦咨询,通过场景互动、权威专家、福袋等方式进行丰富的IP直播。
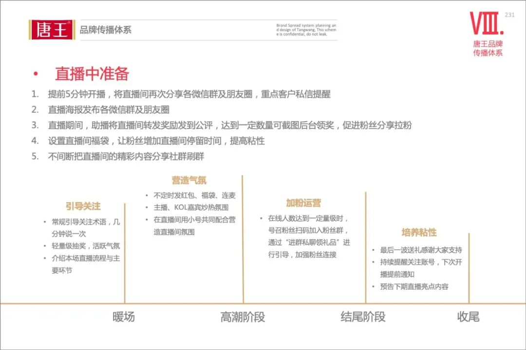
3、直播就是沟通
对医药企业和产品来说,怎么看待直播,如何利用直播在当下营销环境中,是非常重要的,因为直播是重要的沟通场景。我们对唐王营销直播进行了全面的构建:
另外一种是延续展会空间的简洁风格,偏向于健康知识的普及以及未来产品营销、文化传播等方面:
除了视觉风格之外,空间的各个道具摆放及空间布局、灯光、材质等,我们都进行了详细的说明和规划,方便未来唐王直播间的建立。
传播 > 播传
传播的本质不是“传播”,是“播传”,要认知驱动的自传播。实际上,几乎所有成功的营销活动都是由消费者完成的,广告只不过起到触发作用。“播”是动因,是营建认知,“传”是结果,是自然。一切需求都是商业土壤,满足社会需求就是企业生存本质。
趋势一:迈向线上生存;趋势二:迈向理智回归;趋势三:迈向品质红利;趋势四:迈向全新场景;趋势五:迈向环境责任;趋势六:迈向健康美丽。
抖音是趣味发酵地,以娱乐放松为主,核心定位:记录美好生活!通过连接电商、直播、趣味视频等方式扩充自有渠道转化能力,打通品牌认知链路,累积粉丝、获取私域流量,从而实现利润和价值的最大化。
包括主题或者页面的样式分类,比如:办公室趣味日常封面、三连拼图封面的设计风格示意。
小红书适合唐王的多元化内容玩法,比如IP养生、健康科普、达人产品种草等,小红书是唐王获取品牌宣传和流量的关键一环!
微博平台一般象征着企业的官方发言人,它同步品牌咨询及活动信息,及时与KOL大号互动吸粉,真正成为品牌声量扩容及引流前哨利器。
唐王在微博平台上的视觉问题主要是背景图仍是默认图片,内容调性不统一,我们把品牌主要视觉元素融入其中:
「公关传播,品牌口碑」视频号为用户提供了一个场所,用户在以个人生活为半径的圈 层里交流想法。它平衡了虚拟的兴趣社区与 现实的生产生活两 者间的差距。通过视频号完成私域流量的沉淀,精准寻找用户画像,让用户带来用户,让口碑赢得口碑。
POSTSCRIPT
后记
▃
至此,经过为期10个月,持续了四个阶段的共同努力创作梳理,唐王品牌战略管理系统的核心基础初步构建完成,在这个稳步推进的过程中,我们逐步完成了从唐王核心品牌战略定位、品牌文化系统基础构建、品牌形象系统升级、品牌知觉系统建立、品牌IP植入与生长、品牌沟通与表达系统完善、品牌传播系统规划与建议等方面内容,开启了唐王品牌管理之程的重要一步,亦翻开了唐王踏上品牌化发展新阶段的崭新一页。
最后我想用《唐王说》及唐王企业发展长图的演绎来当结尾,既是结束也是新的开始!
承古绎新,不忘本,再创华夏,盛唐光。
声明:版权所有,以上内容未经授权许可,请勿挪用
【红马服务】
【合作品牌】

合作咨询 微信扫“马”
(添加请备注公司名,谢谢)
马已备好 即刻启程
审核:梓晨 | 编辑:春晓 | 视觉:春晓
点击阅读原文 深入了解红马
本文来自微信公众号“红马品牌”(ID:RedhorsesBranding)。大作社经授权转载,该文观点仅代表作者本人,大作社平台仅提供信息存储空间服务。










