在室内设计行业
你觉得大公司和小公司的区别是什么?
别的先不说,在规范上面
肯定是大公司会更胜一筹
今天我们就一起看看新晋全球酒店设计第一的
CCD & ATG 公司的酒店深化制图规范
▲奖讯 / CCD荣登全球室内设计 " TOP 10 Hospitality " 第一
室内设计不是单纯出图即可
而是需要落实到施工上
图纸的规范就尤为重要
大型的设计公司从图纸到施工
是有一定的流程和制图规范的
像 CCD、HBA 等知名公司都是如此
在创意的方案之外,也需要图纸规范做支撑
CAD图例大全,从平面图库到施工细则
通用节点,再到最后的竣工图都一应俱全
让你轻松搞定设计方案以及整个设计流程
制图规范和标准不是一朝一夕养成的
大家可以通过不断学习
打磨自己的制图技术
今天小编就给大家带来一套
CCD郑中设计+ATG亚泰国际
2021年最新酒店深化设计规范&标准
含:施工细则+基础模版+填充图案+打印样式+字体+图框线性表
+项目资料文件保存模板+通用节点丨共计611M
(前100名下单赠送CCD经典平立面家具CAD图库)
希望给大家的工作有所帮助
如何购买
本素材为CCD酒店深化设计部最新规范
共分为四个部分:
1.ATG新版图框+施工细则
2.CCD制图规范标准文件
3.通用节点
4.CCD经典平立面家具CAD图库(赠品)
【ATG新版图框.施工细则】
打印样式
填充图案
字体
A3~A0标准图框
绘图线性表
施工细则2021.01
【CCD制图规范标准文件】
一.制图规范2021年版本
01.封面.施工细节.构造做法表.材料表
02.制图规范硬性条件基础模板
03.制图大样基础模板(大样做法参考)
04.A3~A0标准图框(图框可直接参照使用)
二.打印样式2021年版本
三.填充图案
四.XXX项目名称+XXX编号(项目资料文件保存参考样式)
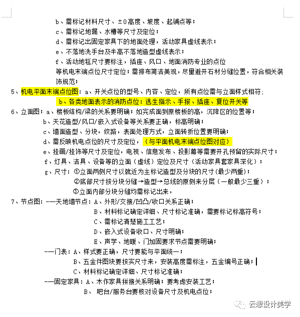
五.图纸深化的标准和要求、注意事项与常见错误。
CCD制图规范
【通用节点】
1.1.天花工程—CAD节点大样
1.2.地面工程—CAD节点大样
1.3.墙面工程—CAD节点大样
1.4.其他工程—CAD节点大样
【CCD经典平立面家具CAD图库】(赠品)
CCD最全平面图块 10M
CCD最全立面图块 24M
CCD节点图汇总 103M
CCD标准大样 37M
文件目录预览
ATG新版图框+施工细则
( 部 分 展 示 )
打印样式
填充、文字、字体
A3~A0标准图框
绘图线性表
施工细则2021.01
CCD制图规范标准文件
( 部 分 展 示 )
制图规范2021年版本(一月制作)
01.封面.施工细节.构造做法表.材料表
02.制图规范硬性条件基础模板
03.制图大样基础模板(大样做法参考)
02.打印样式2021年版本
03.填充(拷贝至CAD安装目录 Support 文件夹)
04.XXX项目名称+XXX编号(项目资料文件保存参考样式,0字节,仅样式,无文件)
05.图纸深化的标准和要求、注意事项与常见错误2020.09.23
CCD制图规范
通用节点
( 部 分 展 示 )
1.1.天花工程(CAD节点)
1.2.地面工程
1.3.墙面工程
1.4.其他工程
CCD经典平立面家具CAD图库
( 前100名下单赠送 )
由于内容过多,就不在这里一一展示,
请扫描下方方二维码,进入微店购买!
限时特惠价:15 元
如何购买
越早买 越实惠
(前100名下单赠送CCD经典平立面家具CAD图库)
- END -
本产品为电子格式资料,扫描以上二维码即刻下单自动发货!
下单后系统自动发送百度网盘下载链接短信!
有任何下载解压问题,可加售后客服微信:tototo02
----------------------------------
免责声明:
以上图片及资料内容来源于网络,由我方整理,版权归原作者及其公司所有;
本资料仅供个人学习研究之用,不得用作于商业用途,若此图库侵犯到您的权益,请与我们联系删除;
2022新品推荐
案例图集
扫描下方二维码可快速购买
设计素材
扫描下方二维码可快速购买
设计必备
扫描下方二维码可快速购买
-- 更多精彩内容 --
本文来自微信公众号“云想设计美学”(ID:Yunxiang_Design)。大作社经授权转载,该文观点仅代表作者本人,大作社平台仅提供信息存储空间服务。










