文/诺诚游戏法 朱骏超 姚伊新
01
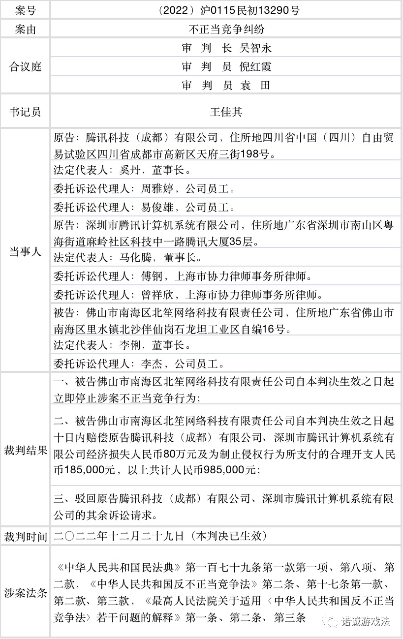
全国首例游戏商业代练行为
不正当竞争案判决
近日,腾讯科技(成都)有限公司、深圳市腾讯计算机系统有限公司与佛山市南海区北笙网络科技有限责任公司不正当竞争纠纷案已判决。
本案系全国首例网络游戏商业代练行为不正当竞争案件。伴随着游戏产业的发展,代练处于长期存在的灰色产业,并从最初的有偿帮助他人通关发展为更为复杂的商业模式,法律风险日益增多,对游戏的公平竞争机制、游戏产品健康发展和社会公共利益都产生了重要影响。
对游戏代练行为不能一概而论,本案以被诉行为的损害后果和不正当性为判断依据,认定破坏游戏运营机制的商业代练行为构成不正当竞争。
图片来源于知产宝微信公众号
诺诚评论:
“代练帮”app以营利为目的组织、运营游戏代练体系化服务、刻意绕开游戏商对玩家账户监管机制的行为在本案中以反法第二条进行评价,明确了其行为的不正当性。
而竞争行为的不正当性,需要将商业道德放在特定互联网产业背景下进行考量,尤其是侵权人是否具有实施不正当竞争行为的主观故意。
结合本案的代练行为,我们认为禁止代练符合网络游戏行业公认的商业道德,具体来说:
(一)通过禁止出借游戏账号及禁止商业代练可保障竞技公平
游戏公司在用户协议中通常列明禁止用户将游戏账号提供给他人作代练代打等商业性使用,本质上就是禁止第三方以作弊方式获取竞技优势提供便利,以维护网络游戏规则公平性。
游戏公司投入大量成本建立公平竞技的游戏匹配和平衡机制。
而商业化的代练服务使得大量玩家可以使用其他用户的账号进行游戏,导致游戏账号操作人的真实游戏竞技水平与账号记录的游戏水平不匹配,进而导致其他实名游戏用户无法匹配到水平相当的对手,队友无法获得公平竞技的游戏体验。
这破坏了游戏公司用心维护的系统生态平衡,损害了消费者的合法权益。
(二)通过游戏管理机制是承担社会责任的必要措施,尤其是采取玩家实名制和防沉迷机制
本案被告北笙公司运营的“代练帮”客户端设置“王者荣耀”专区,并明确要求接单者关闭定位以避免封号等处罚措施,刻意规避原告的游戏监管机制。
由此可见,被告知晓原告对网络用户游戏账户的管理、运营规则,并能够较为准确地预见“代练帮”破坏游戏运营机制、规模化组织商业代练服务可能导致的不良后果,却为了营利视若无睹。
这个判决也进一步提醒游戏行业及上下游服务链条都应当积极响应游戏监管政策,禁止破坏实名制、未成年人防沉迷机制等游戏管理机制、保障网络游戏行业生态,勿踩红线。
(三)通过设置数据使用行为边界,可保障游戏数据清洁性和安全性
在江苏省徐州市中级人民法院(2021)苏03民终8191号一案判决,法院认为玩家蒋某作为账号注册人在知晓并签署《腾讯游戏许可及服务协议》后仍然违规寻找代练,其本身存在过错。
由于代练周某使用外挂导致其王者荣耀账号被封号三个月,且蒋某账号内充值的各类皮肤道具仍然存在,并不存在实际的财产损失。在蒋某未能举证证明存在财产损失的情况下,判决驳回蒋某要求代练赔偿损失的诉讼请求。
从本案延伸来看,我们假设玩家多次违规使用代练,目前市场上多款产品的游戏服务协议均有规定此种情形下玩家将面临账户永久封禁的处罚。
在此情况下,司法机关在做出裁决时,仍会考量游戏公司严厉打击违规行为的合理性、合法性与玩家真实付费投入以获取虚拟资产之间的利益平衡,如果玩家诉讼游戏公司的,不排除要求游戏公司作出一定补偿。
另外,2022年11月底发布的反法修订征求意见稿,体现了反法需要与国内互联网发展的现状相适应的决心。
本案明确了反不正当竞争法互联网专条兜底条款和原则条款的适用边界:利用技术手段是适用互联网专条兜底条款的必要条件,“代练帮”app虽是在互联网上提供代练交易平台,但核心的代练行为系由用户通过人工操作实施,并非利用技术手段实现,故不符合该专条的适用条件。
02
《弹壳特攻队》未公布抽奖
概率,遭工商责令处罚
近日,上海市普陀区市场监督管理局公布一则行政处罚案例。2022年10月14日,该局收到上海市嘉定区市场监督管理局的线索移送函(沪市监嘉移送(2022)054205号),消费者反映花费2000多元抽取礼包缺未抽中顶级配件,游戏内没有公布抽奖概率。
经初步调查,该局于2022年11月14日对当事人立案调查,未对当事人采取行政强制措施。
经调查,当事人上海乐钻科技有限公司为手机游戏《弹壳特攻队》的出品单位,也是该游戏的运营方,实际经营地址为上海市普陀区长寿路868号6层。
自2022年8月该游戏上线起,当事人在每日特惠专区内销售价格为12元和128元的两款红色宝箱,消费者购买上述宝箱并点击后会随机产生若干不同等级的道具碎片,但该销售页面内未标注宝箱中随机生成的道具碎片的抽取规则和抽取概率。
消费者在点击上述两款特惠礼包直至最后付款的过程中,当事人均未公示任何含有商品数量和抽取概率等信息的抽取规则。
案发后,当事人在2022年10月26日的游戏更新(1.3.0版本)中在所有涉及宝箱购买的页面内增设抽取规则和抽取概率商品数量的提示。
上海市普陀区市场监督管理局根据《侵害消费者权益行为处罚办法》第十二条的兜底规定,认定上海乐钻科技有限公司有其他对消费者不公平、不合理的行为,对该公司处以1万元行政罚款。
图片来源于《弹壳特攻队》手游
诺诚评论:
根据《网络游戏管理暂行办法》(已废止)、《文化部关于规范网络游戏运营加强事中事后监管工作的通知》(已废止),游戏内开宝箱玩法必须公示随机的概率、随机的物品、随机的结果。
由于上述法律文件均已废止,且目前尚未有针对游戏的执法文件,故上述规范在实践中仍然被游戏企业所参考使用。原因是在此领域并不存在其它可参考的法规规范,故遵守或适用该类法规规范的合规成本较低。
03
央视再度报道,1V1
社交平台被捕
近日,黑龙江省鸡西市公安局涉网犯罪侦查分局联合鸡东县公安局成功侦破“12·12”特大电信网络诈骗案件,共抓获犯罪嫌疑人37名,扣押作案电脑33台,查明涉案资金3800万元。
据介绍,鸡西市民宗某报案称其在使用一款“同城交友”软件时,“女网友”以线下见面交友的聊天内容诱导宗某在该款软件内进行充值,最终被骗。
案发后,鸡西市公安局立即抽调精干警力成立“12·12”专案组,经过近2个月的工作,一个以尹某宽、苏某凤为首的犯罪团伙浮出水面,该团伙以网络女主播交友为名义,对粉丝实施电信网络诈骗。
经讯问,犯罪嫌疑人对利用“同城交友”软件实施电信网络诈骗的犯罪事实供认不讳。2月14日,专案组将涉案嫌疑人押解回鸡西,并采取刑事强制措施,目前,案件正在进一步工作中。
图片来源于央视新闻
诺诚评论:
本案中,嫌疑人先后注册十六家公司运营七十余款聊天软件,公司运营部对接公会资源,公会以拉人提成的方式快速裂变女主播,进入聊天软件内冒充女性用户,打造同城,单身虚假身份,诱使男性用户不断充值,主播提成百分之四十,公会提成百分之三十,公司提成百分之三十,平台公司,公会,主播形成了共同犯罪利益团体。
04
乌克兰要求下架俄罗斯
开发商发行的游戏
乌克兰数字转型部寻求将《原子之心(Atomic Heart)》游戏从乌克兰数字商店平台中移除。
图片来源于互联网
据PCGamesN报道,乌克兰政府表示将给Valve、微软和索尼发送公函,要求从乌克兰数字商店中删除俄罗斯开发商Mundfish的新FPS游戏《原子之心》,并要求平台持有人考虑在其他国家“限制发行”。
乌克兰数字事务部表示,发出这份公函是基于该游戏的“毒性”和“可能收集用户数据信息,并可能将其转移给俄罗斯的第三方”。
乌克兰数字转型部副部长Alex Bornyakov表示,关于《原子之心》这款游戏的发行情况,其带有俄罗斯的根源,并且浪漫化了苏联和相关意识形态。乌克兰数字转型部将向索尼、微软和Valve发送正式信函,要求禁止在乌克兰销售这款游戏的数字版本。
“我们还敦促限制这款游戏在其他国家的发行,因为它的毒性,潜在的用户数据收集,以及可能使用从游戏购买中筹集的资金来用于针对乌克兰的战争”。
图片来源于互联网
该声明最初是通过乌克兰科技网站Dev.au发布的。
自从有传闻声称,俄罗斯政府会从《原子之心》的发行中获得经济利益,最近几周,开发商Mundfish受到了越来越多的审查。这是由于参与Mundfish融资的投资者包括GEM Capital,其创始人与俄罗斯天然气工业股份公司和VTB银行存在关联,这两家公司都由俄罗斯国家拥有多数股权。
Mundfish还与VK(原Mail.RU)合作在俄罗斯发行该款游戏,以逃避Steam的制裁。VK也是由俄罗斯国家通过Gazprombank拥有多数股权,而Mundfish的CEO是Mail.RU的前创意总监。
随着俄乌战争开展,许多玩家现在选择抵制该游戏以示抗议,并向乌克兰危机呼吁组织、国际救援委员会和英国红十字会等机构捐款。
本文来自微信公众号“游戏葡萄”(ID:youxiputao)。大作社经授权转载,该文观点仅代表作者本人,大作社平台仅提供信息存储空间服务。










