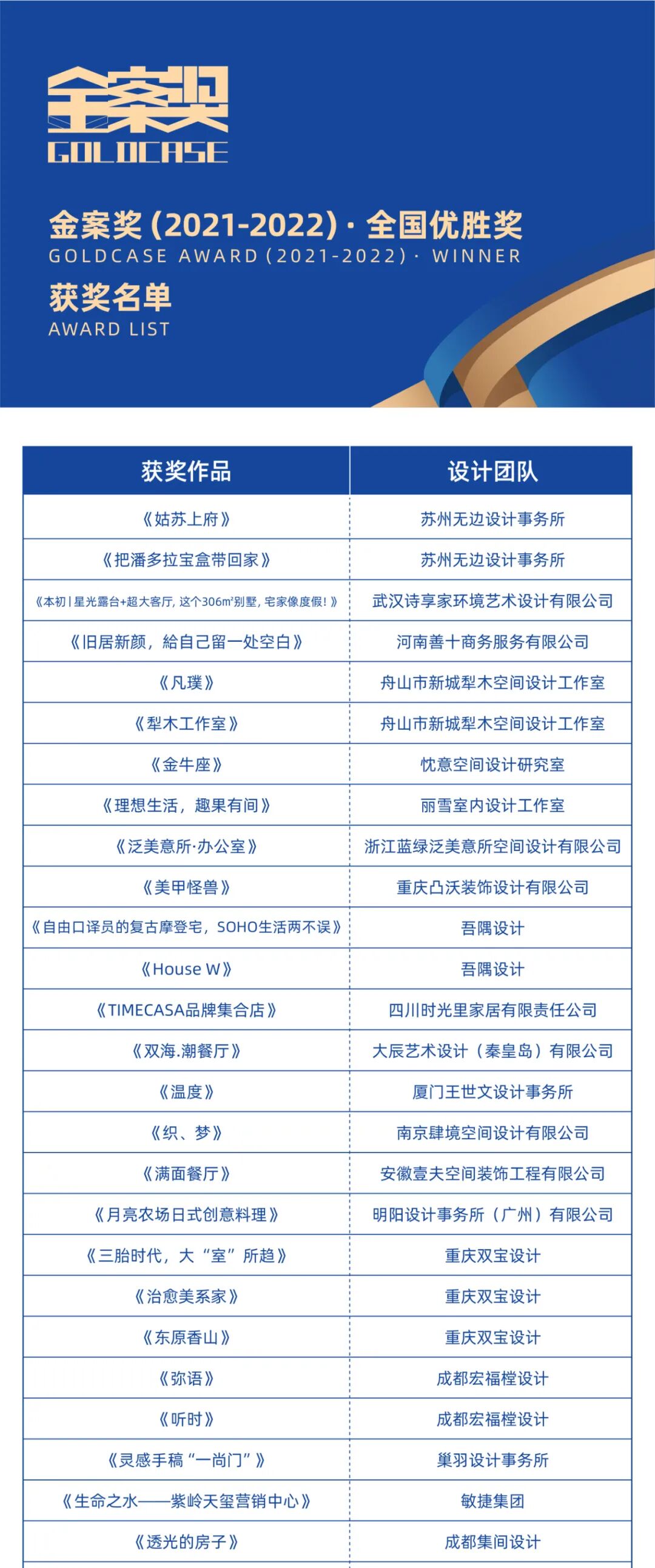
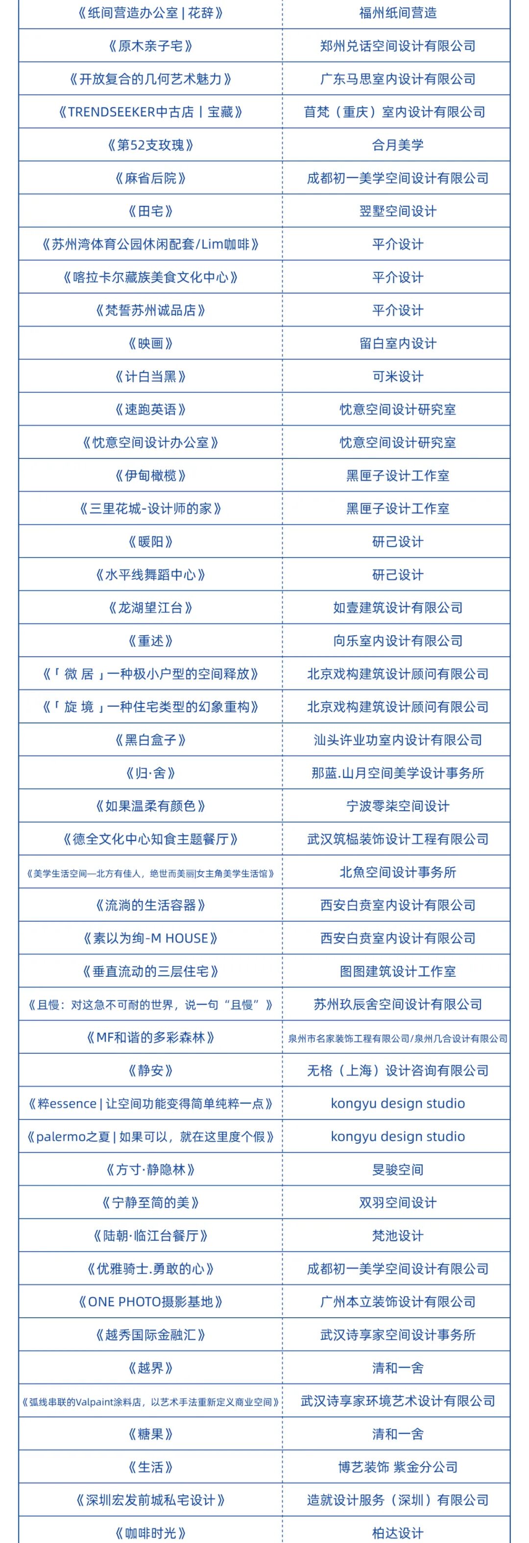
金案奖(2021-2022)于2021年8月15日正式开放参评通道,面向全国(含港澳台地区)的全案设计团队(全案项目设计企业/全案项目设计组)为参评单位携团队作品开放参评征集,截止至2021年09月30日,已收到逾千套参评项目。
金案奖
金案奖(2021-2022)战略合作伙伴
博世家电
本文来自微信公众号“广州设计周”(ID:GZ_DesignWeek)。大作社经授权转载,该文观点仅代表作者本人,大作社平台仅提供信息存储空间服务。










