发掘中国新建筑
记录当代建筑
见证中国建筑成长
Discovering New Architectures in China
Documenting Contemporary Architectural Practice
Witnessing the Growth of Chinese Architecture
《建筑实践》创刊于2018年,在中国建筑学会的指导下,《建筑实践》始终遵循“宣传党和国家城乡建设方针政策,记录建筑业发展成就和国家重点建设工程以及重大事件,反映国内外建筑技术发展状况和理论探索前沿信息与优秀建筑实践案例,普及建筑美学、建筑文化和建筑科技知识,服务建筑行业健康发展”的办刊宗旨。截至目前,《建筑实践》已经出版了40余期,持续报道了超500个项目和50余位人物、100余篇建筑评论,受到了业界的普遍欢迎。
《建筑实践》2021年第12期主题为“建筑年鉴”,推出了20个年度推荐项目和40个年度精选项目并收录于“年度项目盘点”中,受到了广大读者和设计机构的关注。
为及时对建筑业发展进行总结与积累,更好地结合年度“建筑年鉴”的出版,《建筑实践》从今年开始开展“《建筑实践》2022年度优秀案例”征集工作,面向社会征集优秀建筑项目。
活动宗旨
遵循办刊宗旨,表彰当年度优秀的创作作品和建筑师。以此记录当年度优秀工程案例,弘扬建筑文化,普及建筑美学教育。
案例征集遴选工作严格贯彻“尊重知识、尊重人才”的方针,本着“公开、公正、公平”的精神,保障遴选工作的严肃性。遴选工作采用差额候选、终选定级方式。
项目遴选概览
1、项目特色要求
· 国家或地区具有标志性的、重要的建筑工程和优秀建筑实践案例;
· 建筑具有“时代性、地域性、文化性”以及“人文关怀”特色;
· 在城乡建设领域的具有突出贡献的建筑作品。
2、项目基本要求
· 设计优秀、项目完成度高;
· 面向2022年竣工并投入使用的项目,也包含2021年竣工但2022年才投入使用的项目;
· 项目区位、项目规模与类别均不限,但不包含:城乡规划类、城市设计类与临时建筑;
· 位于中华人民共和国境内(含港、澳、台)。
3、案例征集设置
· 年度推介项目 20名
· 年度提名项目 30名
4、遴选流程
· 报名与资料提交:
2022.11.10 – 2022.12.09
· 资格预审与报名确认:
2022.12.10 – 2022.12.16
· 初选与终选:
2022.12 – 2023.01
5、荣誉与宣传
· 出版刊物《建筑实践》刊登入选项目
· 授予“《建筑实践》2022年度优秀案例”证书
· “建筑实践”网页宣传
· 合作单位与合作媒体宣传
推荐项目要求
1、项目设计质量优秀,项目完成度高,充分体现设计的理念与思想;功能布局优良;项目具有独创性的同时,良好地兼顾了项目其他各方面。
2、 国家或地区具有标志性的重要项目,且兼具独创性、艺术性、创新性;或者项目在时代性、地域性、文化性以及人文关怀方面具有突出特征或突出贡献;或在城乡建设领域具有突出贡献的作品;或对社会(社区)精神、社会(社区)环境等方面积极回应且有重要贡献;或者具有显著的绿色生态导向,各类绿色生态相关技术指标表现卓越。
3、 2022年竣工并投入使用的项目,也包含2021年竣工但2022年才投入使用的项目;如采用分期建设,则提交的项目资料应仅为已竣工的分期内容。
4、 项目规模与类别不限,但应满足以下要求:
· 有明确竣工日期并已投入使用,即城乡规划类项目、城市设计类项目不在申报范围内;
· 除项目主要设计内容外的其他各类专项设计(例如,机电深化、钢结构深化、幕墙深化等)不可单独申报,仅可作为项目的组成内容之一;
· 临时建筑与纯构筑物不在申报范围内。
5、 推荐的项目位于中华人民共和国境内(含港、澳、台)。
6、 需明确主创建筑师及其排序,主创建筑师不超过3人;如为联合申报,则每家不超过3人(可通过初选后提供)。
申报主体要求
1、可为项目的设计方(或多个设计方联合申报)
· 如为多方联合申报,例如项目的概念设计方与深化设计方等,则需确定一方作为申报主体,并提交多方联合申报声明。
· 如项目主要设计内容外还涉及各专项设计方(如机电专项设计、钢结构深化设计、幕墙深化设计)则各专项设计方不列入联合申报。
2、可为项目的建设单位
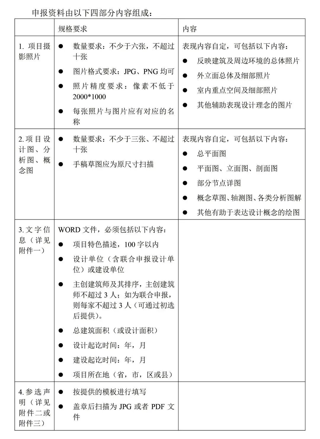
申报资料要求
请复制底部链接,通过游览器登录百度网盘获取附件一、附件二、附件三。
特别说明:
以上内容仅供专家遴选使用。
如项目获得推荐,则需进一步提供项目的专业摄影照片与部分设计图纸,供《建筑实践》刊物出版使用。相关刊登资料要求另行说明。
版权相关
申报方对提交的申报资料的真实性负责,且申报方需拥有其完整版权或拥有参选及后续宣传所需的使用授权;
对于接收到的各类申报资料,遴选组织方仅用于本次项目的遴选及后续出版与项目宣传。
本文来自微信公众号“一筑一事”(ID:zs_studio)。大作社经授权转载,该文观点仅代表作者本人,大作社平台仅提供信息存储空间服务。










