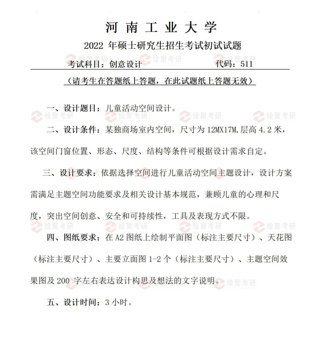
马上又到开学季,同时二月下旬23届考研成绩也即将公布,接下来就是国家线-学校分数线-复试,23考研随之落下帷幕,那么24届考研的你们现在处于什么状态呢?
23届考研大军474万人,这还是在疫情放开很多同学因为生病弃考情况下的数据,今年二战、三站的学生肯定只会更多,那么24届考研的你们目前还处于什么状态呢??
是还处于假期的状态呢?
还是已经调整到备考的状态了呢??
今天给大家分享一些23届学员备考的作品吧!!
1.安全性
安全性是室内环境中儿童活动空间设计的首要原则,应充分考虑可能产生安全隐患的各方面因素。例如在进行游戏的过程中,一些硬脚的家具、散落在地上的碎屑、玻璃制品等都易对儿童造成伤害;家具的材质及摆放要考虑到孩子的年龄、性别和性格等。
2.无障碍
儿童的身体素质与成年人还存在着一定差距,凸显出物体在空间摆放中尺度的重要性。同时无障碍原则还需要针对残疾儿童的情况进行充分考量,给予残疾儿童充分的关怀,促进儿童心理的健康成长。
3.绿色环保
儿童家具的材料在保证坚固、实用的前提下尽量选用无毒、环保的材料,表面涂饰尽量不用色漆,如水性涂料、共聚树脂或纯丙烯酸树脂制作的涂料等。
4.注重细节
儿童室内空间必须遵循注重细节原则,尤其是在环境卫生方面,由于儿童抵抗力较弱,需要定期清理室内环境。
5.综合性
针对儿童设计的活动环节不能仅仅局限于游戏玩耍的思维中,应进行综合考量,特别 是在结构上与功能上。首先需要定义儿童活动空间是其交流的场所,而且在一定程度上考量儿童成长所需因素,让其在多功能的环境下开发智力及脑力,设计时一定要体现其多功能化,保证儿童能够在此进行游戏、交流、 休息、学习,从而提升整体空间的应用价值。
东原启城 – 童梦童享3.0
项目位于武汉市洪山区东原启城,整个建筑体挑高宫9.7米,在这里,各种天马行空的奇思妙想被大胆地放置在空间中并得到实现。
整个游戏空间被分成了三层,根据探索与冒险的精神设定出游戏动线,即孩子们在进入场地游戏区后,首先需要选择自己的守护马,再选择合适自己的路线,在穿越各个关卡后,打败怪物,找回童心。
整个空间的配色上设计师采用了有别于传统儿童游乐空间比较艳丽的颜色,保证了室内的整体统一性,绚丽而不杂乱、丰富而有序。同时结合了各种IP形象的软饰饰品,很好凸出主题的同时又给空间增加了许多温度和童趣。我们期望孩子们在童梦中玩的开心,家长们在童梦中看的舒心。以柔和而有趣的形态来迎接各位。
设计师以儿童的视角出发,以孩子的视角来理解、探索整个空间。结合IP形象与各种不同年龄层的游乐方式,将空间打造成为更符合多年龄层次、复合人群以及年轻家长们喜爱的互动空间。
在一层中设置了服务区、换鞋区、家庭卫生间等辅助空间。同时整个一层为3-5岁的儿童量身打造各类适合他们的游乐空间,集合了攀爬、穿越、钻行等各类项目,让学龄前的孩子们通过各种手段来更好的接触、认知这个世界。
二层主要服务于稍大一些的孩子们,核心区域设置了巨型的爬网,在贴合IP故事主线的同时,增加了趣味性,三层不同高度的爬网也能激发孩子们的探索心里,将他们的精力尽情挥洒在空间内。同时在二层还设置了一些相对安静的活动区域,包括阅读区等内容,动静结合。
在通往三层的两处楼梯分别设置了不同的主题,后区的彩色旋转楼梯通往“云端”带给孩子们无限的想象空间,前区的楼梯结合了穿插于整个建筑体的飞马造型,激发孩子们向上探索的欲望。
设计灵感取自于所有儿童熟悉且热衷的简单游戏:吹泡泡。我们将若干个功能空间,按照其相应尺度,像肥皂泡泡般融合在一起。使这些不同功能的空间能彼此融合互渗——既令各部分构合为空间形象的整体,也确保了各功能空间能在边界处进行视线交流与身体互动。在小小的尺度里创造出多种形式和层级的空间形态。开放与独立、共享与私密、室内与室外等不同的空间体验在这里有机结合。
孩子的健康成长离不开安全且高品质的活动空间。本案运用柔和曲线作为基础的设计语言,运用流畅婉转的隔断墙体分割不同空间,在给儿童带来趣味性体验的同时尽可能的减少直角直线等硬质边角的存在,从而给予他们更好的保护。
设计构思是创造一个清新纯真的童话森林,阳光透过云朵散落在地上,孩子们在山丘之间穿梭,从书中寻找宝藏。
用一朵巨型的漂浮白云限定空间并营造出气氛,配合云朵形的矮桌、山形书架和动物造型儿童椅及摇马,为不同规模的儿童活动提供场所,懒人沙发供同行的家长休息使用。
另一区订制了云朵形的超大矮桌,可以举行小朋友的集体活动,也与主题呼应。
对面墙上的黑板贴墙绘采用了占满墙面的巨大构图,让儿童区的氛围扩展到整个空间。不受拘束的超现实画作启发小朋友的想象力,一群小怪兽的身体留给小朋友自由涂鸦,享受绘画的乐趣。
图画的寓意是,书籍就像一只只腼腆而又友善的小怪兽,如果你主动亲近它们,它们就会带你走进藏满宝藏的神秘森林。
本文来自微信公众号“手绘家”(ID:gh_a7ee67fb102d)。大作社经授权转载,该文观点仅代表作者本人,大作社平台仅提供信息存储空间服务。










