/APP挖掘机 | 茅台APP登顶榜单背后:一场黄牛与电商的博弈

APP挖掘机 | 茅台APP登顶榜单背后:一场黄牛与电商的博弈


记者 | 吴雨晨

编辑 | 白杨

投稿邮箱:editor@autolab.cn

“要是能买到就给满分,买不到就给1分。
这是“i茅台”APP推出后,底下出现次数最多的评论。作为茅台官方筹备半年之久的APP,虽然还在试运行阶段,但一经推出,便登顶App Store免费榜第一,单日下载量达到惊人的43万人。

目前在“i茅台”APP上四舍五入其实只有一个功能:预约申购。
包括53度500ml贵州茅台酒(壬寅虎年)、53度500ml茅台1935、53度375ml*2(壬寅虎年)、53度500ml贵州茅台酒(珍品),这四款最新产品自然无法满足大家的胃口。
不过知名度最高的500ml飞天茅台酒,“i茅台”APP上并不直接售卖,而是整合了12家第三方电商平台,为消费者提供购买飞天茅台酒的抢购信息。

但这并不是茅台第一次做电商平台,早在8年前,茅台就成立了自己的电商体系,同时还在天猫、苏宁等第三方电商平台开设了自己的官方旗舰店,但是黄牛打破了茅台美好的愿景,供不应求成为常态,“黄牛囤货”和“商城无货”形成鲜明对比。
茅台面临的这个困境,同样是目前大多数新能源车企在建立自营电商平台和渠道时需要头疼的问题。

由于最近多款新能源车型涨价,许多品牌又是订单式生产,这个下定到等待提车的空档期被黄牛钻了空子,他们将目光投向了此前未涨价的订单。比如,在二手交易平台上,关于特斯拉“订单转让”和“高价收单”的帖子各占半壁江山,转让费最高超过了2万元。小鹏G3i和小鹏P7等热销车型的订单背后同样挤满了想赚取差价的黄牛。
此前,我们也聊到过坦克300和坦克500订单火爆,被黄牛盯上的事情,那个时候,坦克500最低的转让费在5000左右,限购500台的黑武士版本转让费已突破3万。(APP挖掘机 | 坦克APP:想出名,要趁早)
为此,坦克官方出台了解决政策:对多次下单用户进行重点跟踪回访调查,同时对新增订单采用新政策,即下订人与实际收货人不匹配、且无法证明是直系亲属或限牌城市牌照租赁关系的,将被认定为无效订单。

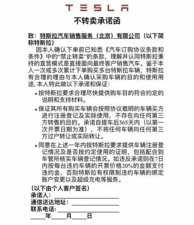
特斯拉也于近日开始让购车人签订《不转卖承诺函》,该承诺函要求累计下单购买多台特斯拉车辆的车主承诺一年内不得向第三方转售,违者按车辆开票价20%支付违约金。
比亚迪和零跑等品牌在观察到订单转让现象后也纷纷出台了相应措施,订单一经下定,除非是直系亲属或配偶,否则无法变更车型车主信息。如果购车人被质疑为转让订单,有可能会无法成为该车的一手车主。
可以说,在电商时代,车企对付黄牛的办法有很多,本身线上的电商平台对于黄牛的约束就比线下的经销商要大,从代理走向直营也是大势所趋,现在的造车新势力基本都实现了APP一键购车的简易化流程,价格公开透明,排号情况、交车日期都能同步更新,再加上近些年身份信息系统逐渐完善,只要车企祭出“实名购车”的杀招,黄牛基本没有太多可操作的空间。
比如虽然黄牛在帖子里标注“手拉手过户”、“全程陪同”等字眼,希望能用“陪同买家全程办理购车、提车,而后再一同去过户到买家名下”的方法来让买家安心,但是这一套流程走下来,依旧不能改变新车变成二手车的事实,后期的置换和车主权益都会有所影响。

黄牛与车企的博弈背后是利益的驱使,也是对正常市场秩序的一种践踏,更是对新能源车企建立的统一定价的直营模式的一种冲击。相信无论是消费者还是车企,都不愿意看到加价横行的车市。
希望“天下无牛”的时代,能早点到来吧。






本文来自微信公众号“AutoLab”(ID:autolab)。大作社经授权转载,该文观点仅代表作者本人,大作社平台仅提供信息存储空间服务。